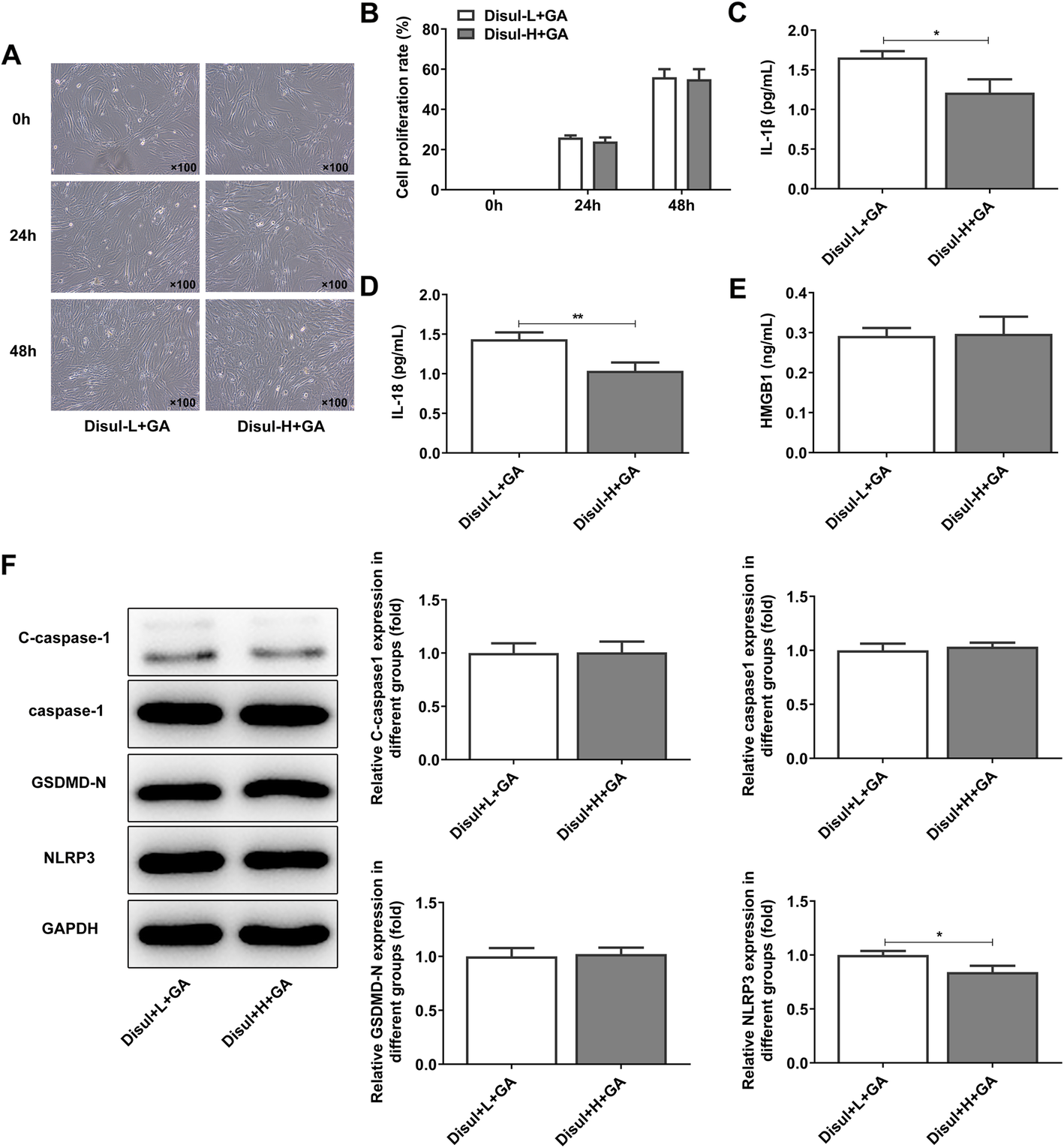
Fig. 3

High concentration of disulfiram showed marginal effects on the proliferation and pyroptosis in chondrocytes. (a-b) After co-treatment with disulfiram at high or low concentration and glycyrrhizic acid, the cell proliferation of chondrocytes induced by LPS and ATP was detected by CCK-8 assay. (c-e) After co-treatment with disulfiram at high or low concentration and glycyrrhizic acid, the levels of pyroptosis-related inflammatory factors were detected by ELISA. (f) After co-treatment with disulfiram at high or low concentration and glycyrrhizic acid, the expressions of pyroptosis-related inflammatory proteins were detected by western blot. *P < 0.05 and **P < 0.01