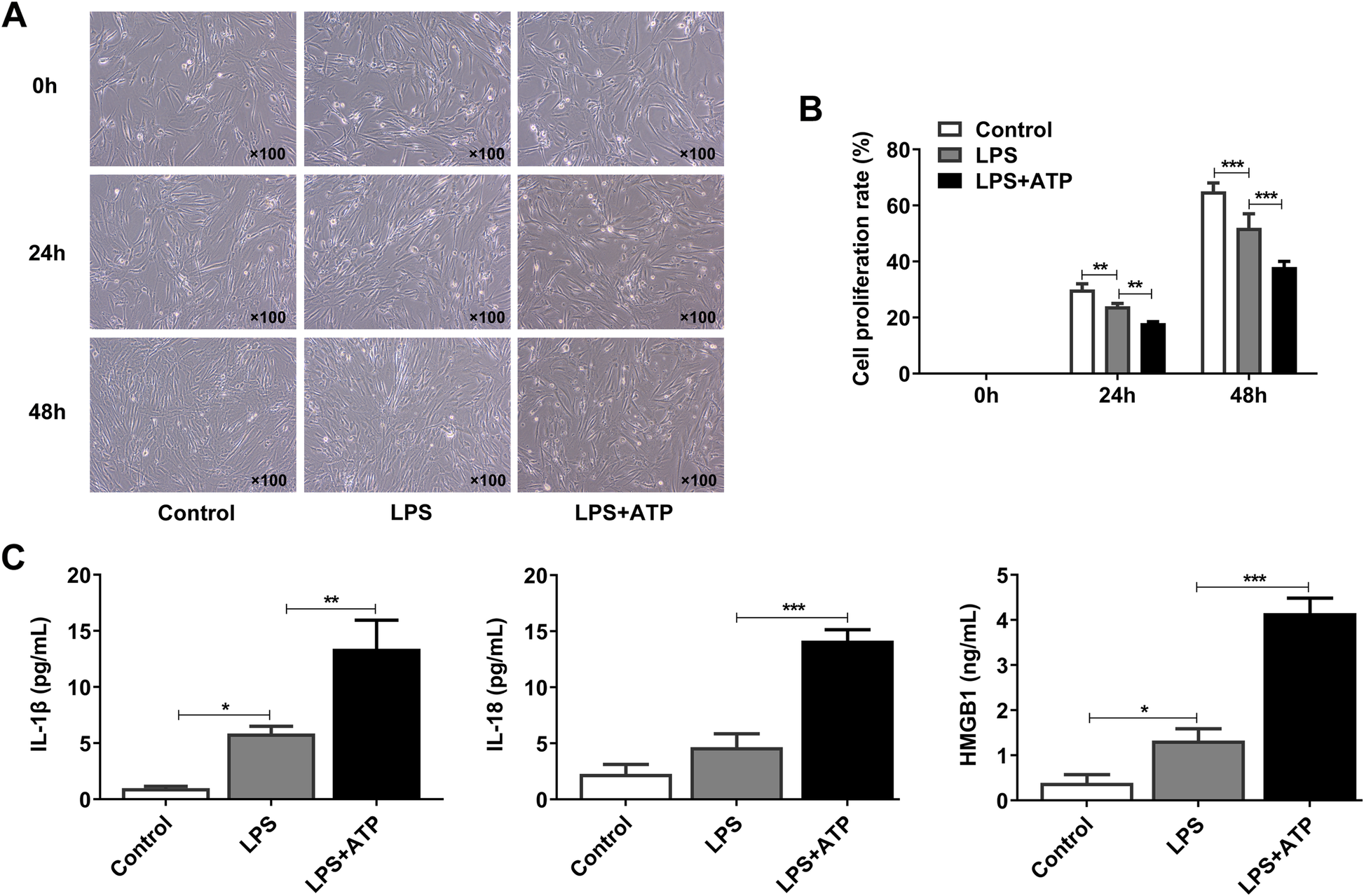
Fig. 1

LPS and ATP resulted in the decreased cell proliferation and the occurrence of inflammation in chondrocytes. (a-b) The cell proliferation of chondrocytes induced by LPS and ATP was detected by CCK-8 assay. (c) The levels of pyroptosis-related inflammatory factors were detected by ELISA. *P < 0.05, **P < 0.01, and ***P < 0.001